KUBTEC Xpert 80微焦点X射线系统:解密脊柱侧弯病理机制的科研利器

        脊柱侧弯(AIS)是全球最常见的儿童脊柱疾病,但其发病机制尚不明确。传统研究受限于样本获取和成像技术的精度,亟需高分辨率、低辐射的检测设备支持。KUBTEC Xpert 80微焦点X射线系统凭借其‌高分辨率成像和‌低剂量辐射‌特性,成为研究脊柱发育与病理的理想工具。本研究通过该设备捕捉小鼠脊柱的细微结构变化,为揭示ADGRG6基因在脊柱对齐中的作用提供了关键数据支持。

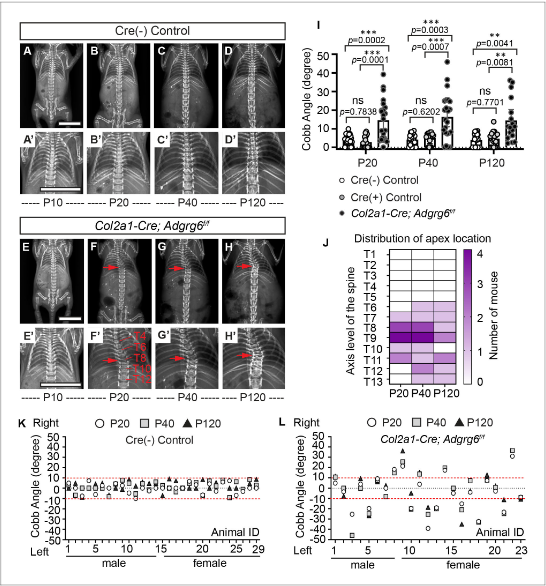
脊柱侧弯模型与X射线成像对比


        团队利用KUBTEC Xpert 80对‌基因编辑小鼠‌(如Col2a1-Cre; Adgrg6f/f模型)进行纵向追踪,通过高精度X光片分析脊柱曲度(Cobb角测量)。同时结合组织学(如Alcian Blue染色)和生物力学测试,系统评估了ADGRG6基因缺失对脊柱软骨、肌腱力学性能的影响。设备的高清成像能力清晰展现了椎间盘楔形变和髓核偏移等微观病理特征。

不同Cre株重组Rosa26lsl-lacZ报告



        研究结果显示

                ‌1、脊柱稳定性机制‌:ADGRG6通过调控CAMP/CREB信号通路维持脊柱软骨和肌腱的力学性能,其缺失会导致小鼠出现进行性脊柱侧弯(曲线达46˚)。

‌                2、设备性能验证‌:KUBTEC Xpert 80成功捕捉到椎间盘结构变化(如髓核偏移和纤维环层排列异常),数据精度支持定量分析。

                3‌、生物力学发现‌:Scx-Cre; Adgrg6f/f小鼠肌腱弹性模量显著降低,证实结缔组织缺陷是侧弯的关键诱因。

在致密结缔组织中消融Adgrg6 导致晚发性脊柱侧弯和肌腱的生物力学特性受损。


        实验表明,KUBTEC Xpert 80的高分辨率成像为脊柱病理研究提供了不可替代的技术支持。未来可结合其‌三维重建功能‌探索更复杂的脊柱动态变化。此外,基于ADGRG6通路发现的治疗靶点(如CAMP激动剂)有望通过设备实时监测疗效,推动临床转化。


        本研究由‌德克萨斯大学奥斯汀分校‌团队主导,联合苏黎世联邦理工学院生物力学专家完成。论文通讯作者Ryan S. Gray教授指出:“KUBTEC设备的精准数据是揭示脊柱发育机制的核心保障。” 合作单位还包括中南大学湘雅医院等机构,体现了跨学科技术整合的优势。